Режимы работы

images/download/attachments/79714297/work_modes_rus.png

Для удобства интерфейс системы разделен на несколько режимов работы. Для переключения режимов используются закладки в главном окне. При изменении закладки меняется содержимое следующих панелей:

  • Страница содержимого режима работы в левой части окна.

  • Панель инструментов режима работы в середине самой верхней панели окна.

Это позволяет значительно уменьшить количество кнопок, одновременно отображающихся на экране, упростить интерфейс, расширить пространство для основной работы.

Последовательность расположения вкладок приблизительно соответствует порядку основных действий пользователя при работе над проектом, хотя зависимость не строгая.

Далее кратко описывается назначение и внешний вид окна для каждого из режимов работы.

Модель

В режиме Модель производятся: импорт из файлов передачи геометрической информации (CAD), корректировка структуры геометрической модели, пространственные преобразования объектов, генерация новых элементов (копирование, рисование, пересечение с плоскостью, триангуляция и т.д.), а также управление визуальными свойствами объектов.

images/download/attachments/79714297/work_modes_2_rus.png

Технология

В режиме Технология формируется процесс обработки детали, который представляет собой последовательность технологических операций различных типов, производятся настройка всех параметров технологических операций и расчет траектории инструмента. После получения траектории она отображается на экране также как и предварительный результат обработки. После отладки техпроцесса можно сгенерировать управляющую программу и отчет (РТК).

images/download/attachments/79714297/work_modes_3_rus.png

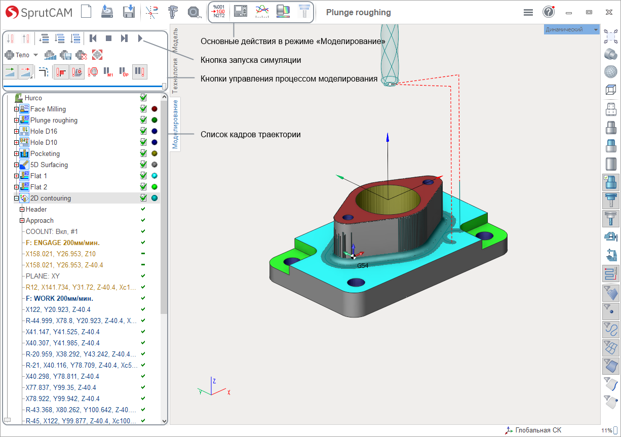
Моделирование

В режиме Моделирование пользователь имеет доступ к встроенной подсистеме моделирования обработки, которая позволяет динамически контролировать процесс удаления материала заготовки, столкновения с узлами станка, параметры визуализации и проверять траекторию по кадрам.

images/download/attachments/79714297/work_modes_4_rus.png

Имеется несколько кнопок, которые являются общими для режимов Технология и Моделирование.

  • images/download/thumbnails/79714297/78-28-Machine_control_panel.png Станочный пульт позволяет просматривать и изменять текущие координаты для всех осей станка / робота.

  • images/download/thumbnails/79714297/79-28-Graph_of_the_axes.png отображает изменения каждой из осей станка во времени в процессе прохождения траектории текущей операции в виде набора графиков. Это позволяет, например, выявлять нежелательные для станка участки траектории с дребезгом, который может привести к вибрациям.

  • images/download/thumbnails/79714297/80-28-Verify_compare.png позволяет отображать разницу между исходной деталью и результатом обработки в форме цветовой схемы, где каждый цвет ассоциирован с определенным диапазоном отклонения между сравниваемыми элементами.

  • images/download/thumbnails/79714297/81-28-Tool_reach_inspector.png помогает увидеть зоны на детали, в которых оправка инструмента не сталкивается с ней, а также определить наилучший угол наклона инструмента для обработки.


Сопутствующие ссылки:

Главное окно системы