Интеллектуальное создание систем координат
Имеется возможность создавать новую систему координат всего двумя щелчками мыши.
1. В начале необходимо выбрать в графическом окне геометрический объект, который будет определять положение новой системы координат. Вы можете выбрать любой объект, имеющий начало координат, либо ось, либо и то, и другое. Например, дуга окружности, отрезок, поверхность вращения, плоскость, определяют и начало координат и ось. Точка определяет только начало координат, тогда как вершина твердотельной модели определяет и начало координат, и ось Z, определяемую по соседней поверхности, а также направление оси X, определяемое по соседнему ребру. Прямолинейное ребро твердотельной модели определяет начало координат, которое располагается в середине ребра, направление оси Z определяемое по соседней поверхности и направление оси X определяемое самим ребром.
 
    
2. Поскольку ни один геометрический объект не определяет однозначно локальную систему координат, SprutCAM должен каким-то образом выбрать недостающие параметры, например направление оси Z или X создаваемой системы координат. Вы можете подсказать системе необходимое решение. Для этого нужно просто с помощью мыши установить направление взгляда примерно соответствующее предполагаемому положению новой системы координат.
 
    
3. И последний шаг – просто выберите пункт  в выпадающем меню панели систем координат.
 в выпадающем меню панели систем координат.
 
    
Примеры интеллектуального создания локальной системы координат.
- Локальная система координат по вершине твердого тела: 
 
    
- Локальная система координат по плоской грани твердого тела: 
 
    
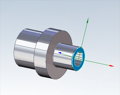
- Локальная система координат по дуге окружности твердого тела: 
 
    
- Локальная система координат в центре плоской поверхности с инвертированием направления оси Z: 
 
    
- Система координат XOY c началом в средней точке плоской поверхности: 
 
    
- Система координат XOY c началом в средней точке плоской поверхности и инвертированным направлением оси X: 
 
    
Сопутствующие ссылки: